ky2024年国庆节期间门诊出诊安排
来源: ky 发布时间: 2024-09-30 18:04:00 浏览量:
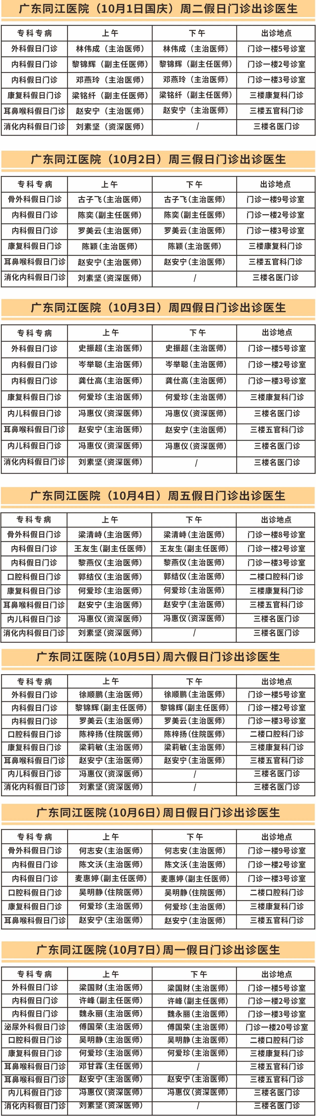
欢 度 国 庆 1949-2024 盛 世 华 诞 举 国 同 庆 随着金秋十月的脚步悄然而至,举国同庆的国庆节不仅是一个国家繁荣昌盛的象征,更是亿万中华儿女心中那份炽热情感的集中释放。在这个意义非凡的时刻,ky祝大家国庆节快乐! 根据《国务院办公厅关于2024年部分节假日安排的通知》(国卫发明电〔2023〕7号)、《全国年假及纪念日放假办法》,结合我院实际,现将2024年国庆放假安排通知如下: 一、国庆节假期安排:10月1-7日放假,共7天,其中10月1-3日为法定节假日。9月29日(周日)、10月12日(周六)上全天班,9月28日(周六)下午休息。 二、急诊科24小时提供正常接诊服务。血透室9月29日(周日)和10月6日(周日)休息,其余时间正常上班。 三、体检中心假期安排:10月1-3日休息,10月4-7日上午正常上班,下午休息。 祝广大人民身体健康,国庆节快乐! 内科、外科、骨科、五官科、康复科、口腔科 妇科、产科、儿科、皮肤科

